Work

Facebook/T-Mobile Partnership

Meta, Lead Visual Designer


On assignment with Meta (formerly Facebook), within the Small Business Marketing team, we were given a partnership with T-Mobile on their large scale acquisition campaign to help rural SMBs advertise. The partnership included an exclusive offer of free ad credits to use on Facebook ads and educational content for their new customers that sign up.

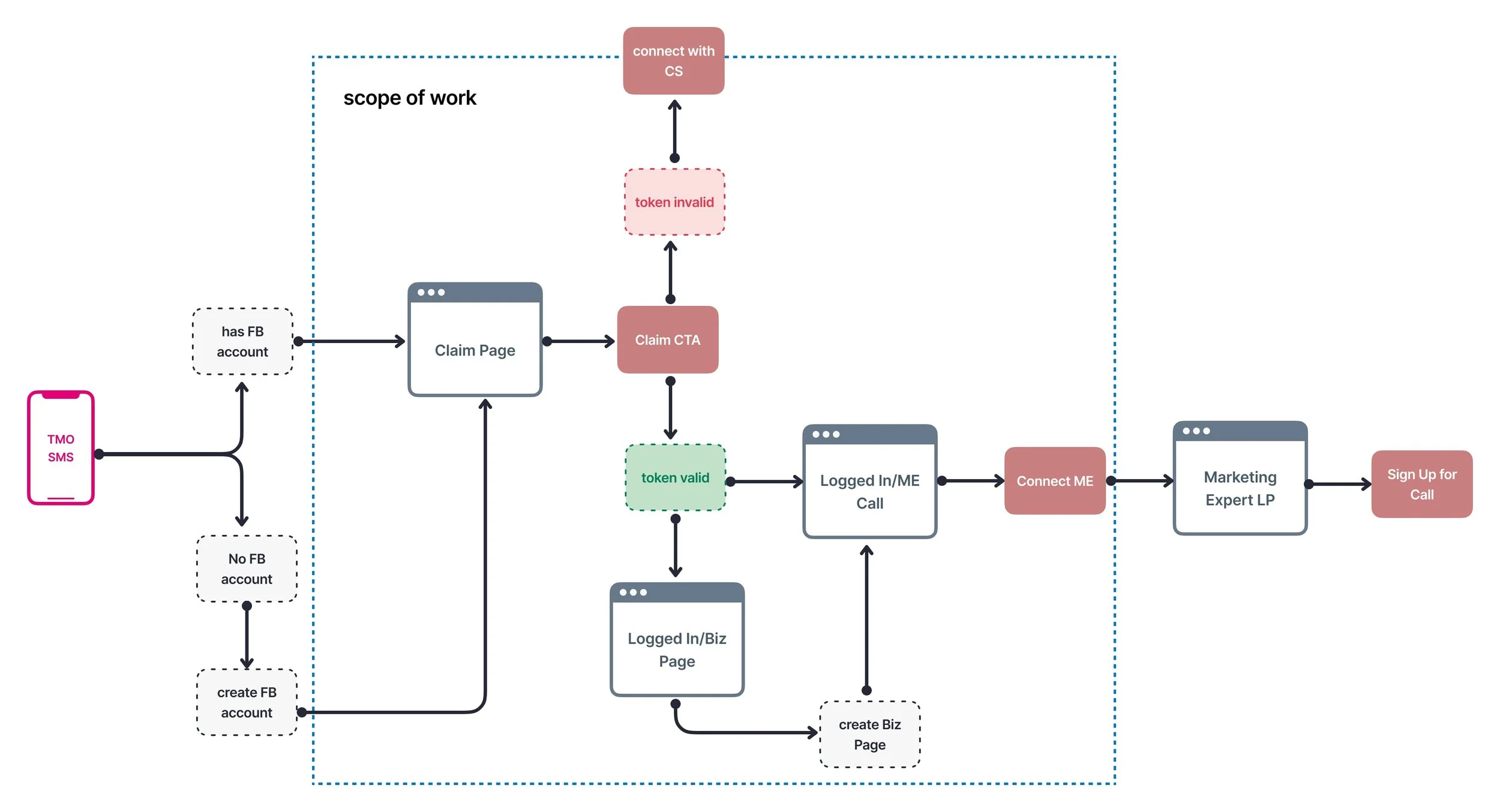
Along with our UX Designer on the team, we handled two main paths for users.

  • Those who already have a Facebook account (our happy path)

  • Those who do not.

A Facebook account was required in order to be qualified for this campaign.


As this was a collaboration with T-Mobile, we needed to be sensitive with the balance between the two brands. Given T-Mobile was the partner, presenting this offer on Meta’s site, the decision, per brand guidelines, is the overall styling of the campaign will follow Meta’s branding. We were able to sprinkle in some of the trademark T-Mobile pink color. We showcased a T-Mobile video, their logo, and adjusted a couple images to reflect the brand.

Meta has landing page template components designers can use to easily structure out a design. There are multiple treatments are all kinds of content; Hero components, content blocks, media lockups, text lists, card lists, and wayfinding).


Then we started to bring in the branding colors to develop more of a cohesive presence of the two brands.


The teams created a co-branded video that incorporates T-Mobile’s brand assets along with Facebook’s Small Business feel to show the partnership of the two companies for this campaign.